找回密码
 注册

微信登录,快人一步

QQ登录

只需一步,快速开始

楼主: 石桥wshh1975

[原创] 消毒卫生标准

 火... [复制链接]
  • 打卡等级:偶尔看看
  • 打卡总奖励:51
  • 最近打卡:2025-09-08 17:05:36
发表于 2012-9-29 16:30 | 显示全部楼层
好东西花2金币也值了
回复

使用道具 举报

发表于 2012-9-29 17:23 | 显示全部楼层
哈哈,前几天还在到处找这个东西呢,今天您就发出来啦,真是好啊
回复

使用道具 举报

头像被屏蔽
发表于 2012-9-29 22:07 | 显示全部楼层
提示: 作者被禁止或删除 内容自动屏蔽
回复

使用道具 举报

发表于 2012-9-29 22:10 | 显示全部楼层
什么时间颁布的?卫生部网站有吗?
回复

使用道具 举报

发表于 2012-9-30 10:18 | 显示全部楼层
SIFIC真是好,提高信息及时大家共同进步,为感染控制事业共同努力,为病人安全共同出力,谢谢。
回复

使用道具 举报

发表于 2012-9-30 10:45 | 显示全部楼层
谢谢分享,谢谢
回复

使用道具 举报

发表于 2012-9-30 12:06 | 显示全部楼层
老师辛苦了,下载学习,感谢老师分享!
回复

使用道具 举报

发表于 2012-9-30 14:56 | 显示全部楼层
感谢提供宝贵资料!祝您节日快乐!
回复

使用道具 举报

发表于 2012-9-30 17:00 | 显示全部楼层
真是辛苦了!我有空时争取发个WORD版上去。
回复

使用道具 举报

发表于 2012-10-1 10:51 | 显示全部楼层
心语百合 发表于 2012-9-29 09:36 static/image/common/back.gif
2012医疗机构消毒技术规范(Word版)

感觉和消毒技术规范2012版、消毒供应中心管理规范内容重叠太多了。

点评

同感啊,定位不清。  发表于 2012-10-1 17:16
回复

使用道具 举报

发表于 2012-10-1 11:07 | 显示全部楼层
非常感谢老师,老师辛苦了。
回复

使用道具 举报

  • 打卡等级:小镇青年
  • 打卡总奖励:541
  • 最近打卡:2025-08-29 15:47:30
发表于 2012-10-1 21:20 | 显示全部楼层
心语百合 发表于 2012-9-29 09:36 static/image/common/back.gif
2012医疗机构消毒技术规范(Word版)

美女,这是《消毒技术规范内容》,不是最新版的《医院消毒卫生标准》。
回复

使用道具 举报

  • 打卡等级:即来则安
  • 打卡总奖励:158
  • 最近打卡:2025-09-09 17:18:11
发表于 2012-10-1 22:20 | 显示全部楼层
下载学习后有些困惑,消毒技术规范里对环境分高风险部门,没有说Ⅰ、Ⅱ、Ⅲ、Ⅳ类环境,这里又出现环境分类,要不要分呢。
回复

使用道具 举报

发表于 2012-10-1 22:49 | 显示全部楼层
非常好的资料,感谢版主分享!
回复

使用道具 举报

发表于 2012-10-2 15:16 | 显示全部楼层
非常不错,这么早看到此标准,非常感谢
回复

使用道具 举报

发表于 2012-10-2 16:16 | 显示全部楼层
已下载,慢慢学习对比,看与1995版有何改动?
回复

使用道具 举报

发表于 2012-10-2 16:35 | 显示全部楼层

上传WORD版《医院消毒卫生标准》

本帖最后由 兴里月 于 2012-10-2 16:38 编辑

医院消毒卫生标准WORD版GB15982-2012.doc (105 KB, 下载次数: 741) 花了一些时间把消毒卫生标准打好了,现在上传,供大家分享

评分

参与人数 3威望 +2 金币 +16 收起 理由
天师 + 2 + 3 有了Word版就方便大家培训用了
黑旋风 + 5 赞一个!

查看全部评分

回复

使用道具 举报

发表于 2012-10-2 16:48 | 显示全部楼层
谢谢喽!真是有心人
回复

使用道具 举报

发表于 2012-10-2 17:07 | 显示全部楼层
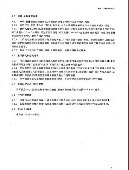
我把它加工了一下,看看是否看的更清楚呢!呵呵。

未命名.jpg 未命名1.jpg 未命名2.jpg 未命名4.jpg 未命名5.jpg 未命名6.jpg 未命名7.jpg 未命名8.jpg

评分

参与人数 1威望 +4 金币 +8 收起 理由
黑旋风 + 4 + 8 很给力!

查看全部评分

回复

使用道具 举报

发表于 2012-10-2 17:10 | 显示全部楼层
继续 未命名9.jpg 未命名10.jpg 未命名11.jpg 未命名12.jpg 未命名13.jpg 未命名14.jpg 未命名15.jpg 未命名16.jpg 未命名17.jpg

评分

参与人数 1威望 +3 金币 +5 收起 理由
黑旋风 + 3 + 5 很给力!

查看全部评分

回复

使用道具 举报

您需要登录后才可以回帖 登录 | 注册 |

本版积分规则

关闭

站长推荐上一条 /1 下一条

快速回复 返回顶部 返回列表